
Conselho Superior
Desembargador Gilberto Barbosa Batista dos Santos
Desembargador Isaías Fonseca Moraes
Desembargador Jorge Luiz dos Santos Leal
Juiz Cristiano Gomes Mazzini
Juiz Paulo José do Nascimento Fabrício
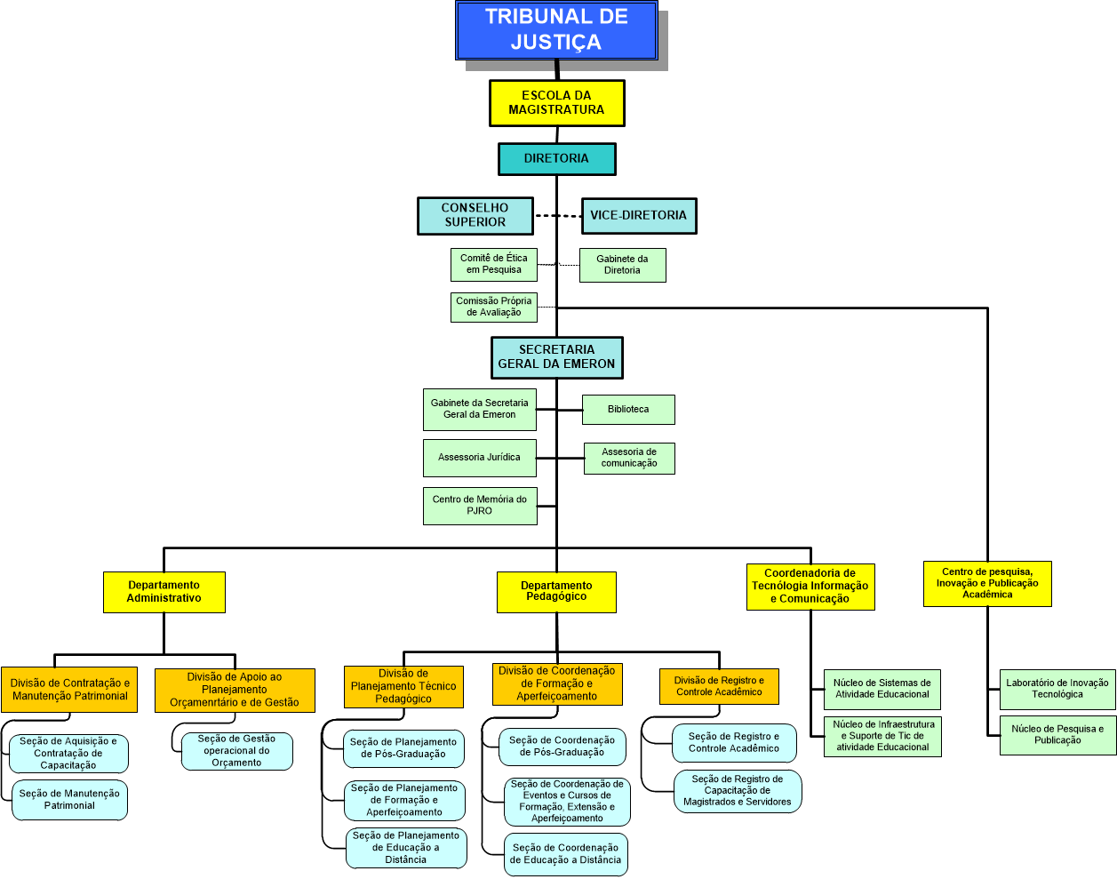
ORGANOGRAMA



Conselho Superior
Desembargador Gilberto Barbosa Batista dos Santos
Desembargador Isaías Fonseca Moraes
Desembargador Jorge Luiz dos Santos Leal
Juiz Cristiano Gomes Mazzini
Juiz Paulo José do Nascimento Fabrício
ORGANOGRAMA

